patch-tracking
Overview
During the development of the openEuler release, the latest code of each software package in the upstream community needs to be updated in a timely manner to fix function bugs and security issues, preventing the openEuler release from defects and vulnerabilities.
This tool manages the patches for software packages, proactively monitors the patches submitted by the upstream community, automatically generates patches, submits issues to the corresponding Maintainer, and verifies basic patch functions to reduce the verification workload and help the Maintainer make decisions quickly.
Architecture
C/S Architecture
The patch-tracking uses the C/S architecture.
The patch-tracking is located in the server. It executes patch tracking tasks, including maintaining tracking items, identifying branch code changes in the upstream repository and generating patch files, and submitting issues and PRs to Gitee. In addition, the patch-tracking provides RESTful APIs for adding, deleting, modifying, and querying tracking items.
The patch-tracking-cli is a command line tool located in the client. It invokes the RESTful APIs of the patch-tracking to add, delete, modify, and query tracking items.
Core Procedure
I. Patch tracking service procedure
The procedure for handling the submitted patch is as follows:
- Add the tracking item using the command line tool.
- Automatically obtain patch files from the upstream repository (for example, GitHub) that is configured for the tracking item.
- Create a temporary branch and submit the obtained patch file to the temporary branch.
- Automatically submit an issue to the corresponding repository and generate the PR associated with the issue.
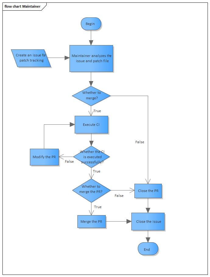
II. Procedure for the Maintainer to handle the submitted patch
The procedure for handling the submitted patch is as follows:
- The Maintainer analyzes the PR.
- Execute the continuous integration (CI). After the CI is successfully executed, determine whether to merge the PR.
Data structure
- Tracking table
| No. | Name | Description | Type | Key | Is Null Allowed |
|---|---|---|---|---|---|
| 1 | id | Sequence number of the tracking item of the self-added patch | int | - | No |
| 2 | version_control | Version control system type of the upstream SCM | String | - | No |
| 3 | scm_repo | Upstream SCM repository address | String | - | No |
| 4 | scm_branch | Upstream SCM tracking branch | String | - | No |
| 5 | scm_commit | Latest Commit ID processed by the upstream code | String | - | Yes |
| 6 | repo | Address of the Gitee repository where the package source code is stored | String | Primary | No |
| 7 | branch | Branch of the Gitee repository where the package source code is stored | String | Primary | No |
| 8 | enabled | Indicating whether to start tracking | Boolean | - | No |
- Issue table
| No. | Name | Description | Type | Key | Is Null Allowed |
|---|---|---|---|---|---|
| 1 | issue | Issue No. | String | Primary | No |
| 2 | repo | Address of the Gitee repository where the package source code is stored | String | - | No |
| 3 | branch | Branch of the Gitee repository where the package source code is stored | String | - | No |
Tool Deployment
Downloading Software
The repo source is officially released at https://repo.openeuler.org/.
The RPM package can be obtained from https://build.openeuler.org/package/show/openEuler:22.03:LTS/patch.
Installing the Tool
Method 1: Install the patch-tracking from the repo source.
Use DNF to mount the repo source (The repo source of 22.03 LTS SP3 or later is required. For details, see the Application Development Guide). Run the following command to download and install the patch-tracking and its dependencies.
Run the following command to install the
patch-tracking:shelldnf install patch-tracking
Method 2: Install the patch-tracking using the RPM package.
Install the required dependencies.
shelldnf install python3-uWSGI python3-flask python3-Flask-SQLAlchemy python3-Flask-APScheduler python3-Flask-HTTPAuth python3-requests python3-pandaspatch-tracking-1.0.0-1.oe1.noarch.rpmis used as an example. Run the following command to install the patch-tracking.shellrpm -ivh patch-tracking-1.0.0-1.oe1.noarch.rpm
Generating a Certificate
Run the following command to generate a certificate:
openssl req -x509 -days 3650 -subj "/CN=self-signed" \
-nodes -newkey rsa:4096 -keyout self-signed.key -out self-signed.crtCopy the generated self-signed.key and self-signed.crt files to the /etc/patch-tracking directory.
Configuring Parameters
Configure the corresponding parameters in the configuration file. The path of the configuration file is /etc/patch-tracking/settings.conf.
Configure the service listening address.
textLISTEN = "127.0.0.1:5001"GitHub Token is used to access the repository information hosted in the upstream open source software repository of GitHub. For details about how to create a GitHub token, see Creating a personal access token.
textGITHUB_ACCESS_TOKEN = ""For a repository that is hosted on Gitee and needs to be tracked, configure a Gitee Token with the repository permission to submit patch files, issues, and PRs.
textGITEE_ACCESS_TOKEN = ""Scan the database as scheduled to detect whether new or modified tracking items exist and obtain upstream patches for the detected tracking items. Set the interval of scanning and the unit is second.
textSCAN_DB_INTERVAL = 3600When the command line tool is running, you need to enter the user name and password hash value for the authentication for the POST interface.
textUSER = "admin" PASSWORD = ""
The default value of
USERisadmin.
Run the following command to obtain the password hash value. Test@123 is the configured password.
$ generate_password Test@123
pbkdf2:sha256:150000$w38eLeRm$ebb5069ba3b4dda39a698bd1d9d7f5f848af3bd93b11e0cde2b28e9e34bfbbaeThe password hash value must meet the following complexity requirements:
- The length is more than or equal to 6 bytes.
- The password must contain uppercase letters, lowercase letters, digits, and special characters (~!@#%^*-_=+).
Add the password hash value pbkdf2:sha256:150000$w38eLeRm$ebb5069ba3b4dda39a698bd1d9d7f5f848af3bd93b11e0cde2b28e9e34bfbbae to the quotation marks of PASSWORD = "".
Starting the Patch Tracking Service
You can use either of the following methods to start the service:
Use the systemd mode.
shellsystemctl start patch-trackingRun the executable program.
shell/usr/bin/patch-tracking
Tool Usage
Adding a Tracking Item
You can associate the software repository and branch to be tracked with the corresponding upstream open source software repository and branch in any of the following ways:
Using the CLI
Parameter description:
--user: User name to be authenticated for the POST interface. It is the same as the USER parameter in the settings.conf file. --password: Password to be authenticated for the POST interface. It is the password string corresponding to the PASSWORD hash value in the settings.conf file. --server: URL for starting the patch tracking service, for example, 127.0.0.1:5001. --version_control: Control tool of the upstream repository version. Only GitHub is supported. --repo: Name of the repository to be tracked, in the format of organization/repository.
--branch: Branch name of the repository to be tracked. --scm_repo: Name of the upstream repository to be tracked, in the GitHub format of organization/repository. --scm_branch: Branch of the upstream repository to be tracked.
--enabled: Indicates whether to automatically track the repository.
For example:
shellpatch-tracking-cli add --server 127.0.0.1:5001 --user admin --password Test@123 --version_control github --repo testPatchTrack/testPatch1 --branch master --scm_repo BJMX/testPatch01 --scm_branch test --enabled trueUsing a specified file
Parameter description:
--server: URL for starting the patch tracking service, for example, 127.0.0.1:5001. --user: User name to be authenticated for the POST interface. It is the same as the USER parameter in the settings.conf file. --password: Password to be authenticated for the POST interface. It is the password string corresponding to the PASSWORD hash value in the settings.conf file. --file: YAML file path.
Add the information about the repository, branch, version management tool, and whether to enable monitoring to the YAML file (for example, tracking.yaml). The file path is used as the command of the
--fileto invoke the input parameters.For example:
shellpatch-tracking-cli add --server 127.0.0.1:5001 --user admin --password Test@123 --file tracking.yamlThe format of the YAML file is as follows. The content on the left of the colon (😃 cannot be modified, and the content on the right of the colon (😃 needs to be set based on the site requirements.
shellversion_control: github scm_repo: xxx/xxx scm_branch: master repo: xxx/xxx branch: master enabled: trueversion_control: Control tool of the upstream repository version. Only GitHub is supported. scm_repo: Name of the upstream repository to be tracked, in the GitHub format of organization/repository. scm_branch: Branch of the upstream repository to be tracked. repo: Name of the repository to be tracked, in the format of organization/repository. branch: Branch name of the repository to be tracked. enabled: Indicates whether to automatically track the repository.
Using a specified directory
Place multiple
xxx.yamlfiles in a specified directory, such as thetest_yaml, and run the following command to record the tracking items of all YAML files in the specified directory.Parameter description:
--user: User name to be authenticated for the POST interface. It is the same as the USER parameter in the settings.conf file. --password: Password to be authenticated for the POST interface. It is the password string corresponding to the PASSWORD hash value in the settings.conf file. --server: URL for starting the patch tracking service, for example, 127.0.0.1:5001. --dir: Path where the YAML file is stored.
shellpatch-tracking-cli add --server 127.0.0.1:5001 --user admin --password Test@123 --dir /home/Work/test_yaml/
Querying a Tracking Item
Parameter description:
--server: (Mandatory) URL for starting the patch tracking service, for example, 127.0.0.1:5001. --table: (Mandatory) Table to be queried. --Repo: (Optional) repo to be queried. Query all content in the table if this parameter is not configured. --branch: (Optional) Branch to be queried.
patch-tracking-cli query --server <SERVER> --table trackingThe website can be accessed properly.
patch-tracking-cli query --server 127.0.0.1:5001 --table trackingQuerying the Generated Issue
patch-tracking-cli query --server <SERVER> --table issueFor example:
patch-tracking-cli query --server 127.0.0.1:5001 --table issueDeleting a Tracking Item
patch-tracking-cli delete --server SERVER --user USER --password PWD --repo REPO [--branch BRANCH]For example:
patch-tracking-cli delete --server 127.0.0.1:5001 --user admin --password Test@123 --repo testPatchTrack/testPatch1 --branch masterYou can delete a single piece of data from a specified repo or branch. You can also delete data of all branches in a specified repo.
Checking Issues and PRs on Gitee
Log in to Gitee and check the software project to be tracked. On the Issues and Pull Requests tab pages of the project, you can see the item named in [patch tracking] TIME, for example, the [patch tracking] 20200713101548. This item is the issue and PR of the patch file that is just generated.
FAQ
When I Access api.github.com, the Connection Is Refused
Symptom
During the operation of the patch-tracking, the following error message may occur:
Sep 21 22:00:10 localhost.localdomain patch-tracking[36358]: 2020-09-21 22:00:10,812 - patch_tracking.util.github_api - WARNING - HTTPSConnectionPool(host='api.github.com', port=443): Max retries exceeded with url: /user (Caused by NewConnectionError('<urllib3.connection.HTTPSConnection object at 0xfffe19d35820>: Failed to establish a new connection: [Errno 111] Connection refused'))Possible Cause
The preceding problem is caused by the unstable network access between the patch-tracking and GitHub API. Ensure that the patch-tracking is operating in a stable network environment (for example, Huawei Cloud Hong Kong).
